不结球白菜(NHCC,Brassica campestris(syn.Brassica rapa)ssp.Chinensis)是我国重要的叶用蔬菜,但其稳定遗传转化与再生耗时久、工作量大,限制了其功能基因组学研究。开发一套高效、可规模化的遗传转化平台对于快速挖掘不结球白菜基因资源、评价基因功能等具有重要意义。

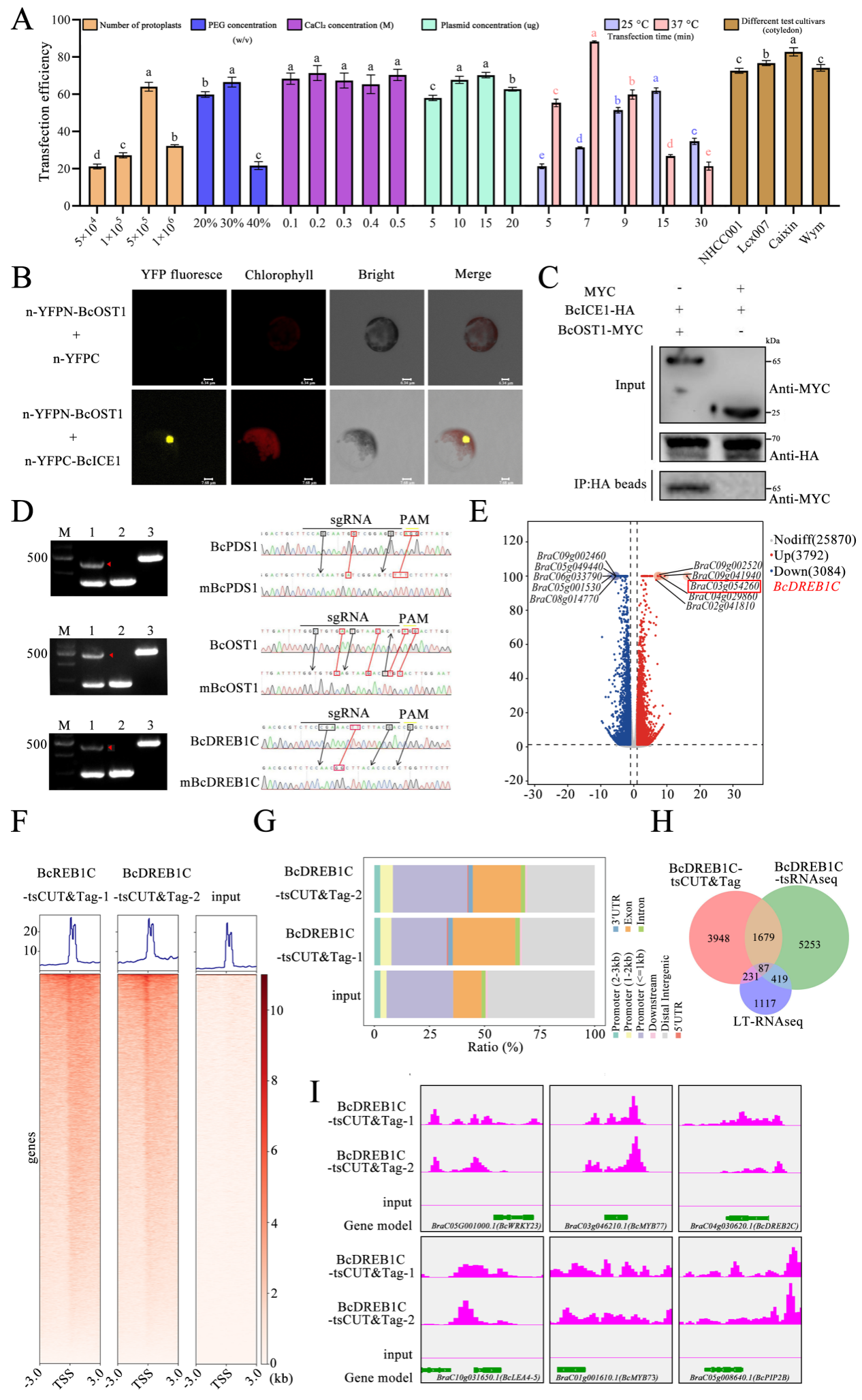
近日,《Plant, Cell & Environment》杂志在线发表了云顶国际官方网站侯喜林教授团队题为“A Protoplast‐Based Platform for Rapid and Efficient Gene Function Analysis in Non-Heading Chinese Cabbage”的研究论文,开发了组织和基因型非依赖的不结球白菜原生质体分离体系,并构建了整合蛋白亚细胞定位、蛋白互作验证、CRISPR/Cas9编辑预筛选以及高通量组学测序等多功能分析的高效研究平台(图1),为不结球白菜以及其他十字花科非模式蔬菜的功能基因组学研究提供了有效的工具。

图1基于原生质体的不结球白菜多功能平台构建
虽然稳定遗传转化在长期功能验证中仍然不可替代,但该原生质体平台为快速基因功能筛选与作用机制解析提供了一个高效且统一的技术框架,显著提升了不结球白菜功能基因组学研究的效率与研究深度。更为重要的是,该平台具有良好的可扩展性,可进一步推广至其他遗传转化体系构建困难的十字花科蔬菜,为复杂信号通路解析及分子设计育种研究提供了切实可行的技术路径与方法支撑。
云顶国际官方网站侯喜林教授和刘同坤教授为论文共同通讯作者,云顶国际官方网站白菜系统生物学实验室博士研究生王光鹏为论文第一作者,博士研究生徐新凤为论文共同第一作者,博士研究生渠天慧,杨东旭,卢宏杰,王惠玉(现工作单位为北京农学院),冉家俊(华中农业大学),李英教授等参与了这项研究。该研究得到了国家自然科学基金(32372698)、中央高校基本科研业务费专项资金(PY2026012)、江苏省种子产业振兴项目[JBGS(2021)015]、三亚市科技创新项目(2022KJCX80)、国家大宗蔬菜产业技术体系(CARS-23-A-16)以及江苏省高校优势团队建设工程资助。
文章链接:https://doi.org/10.1111/pce.70497
来源:云顶国际官方网站